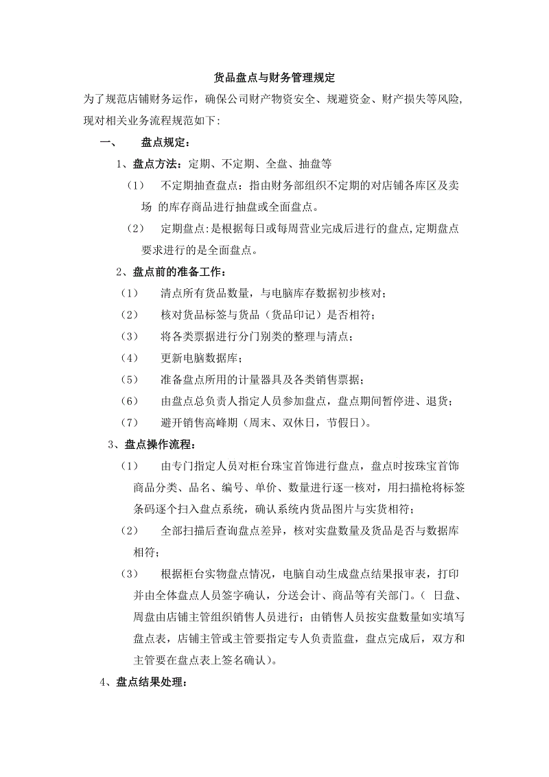
【太阳成集团tyc7111cc】先让你的产品有卖点,再去寻求市场认可

更加将近遇到一个做到鲜菜供应的团队,说道他们要在我们附近辟一个蔬菜配送中心,让我登记沦为他们的会员,以后就可以在他们这下单订购。我想要再行注目下他们公众号理解下,结果对方决意要现场给我通车会员,然后就再次发生下下面的对话: “你要能讲出一个欲望到我的理由,我就立刻通车” “我们这登记又不要钱,只必须填上电话地址微信等信息就可以了,登记很非常简单” “现在没软件登记要收费的,别的软件只要填上电话就可以,地址都可以自动定位的,比你这还非常简单” “自动定位地址这个我没有见过。
当真登记会员对你也没啥损失,我们都专门来了,就给你登记个吧” “我透漏了我个人信息,又没任何益处,对我来说登记会员没有多大意义啊。我自己去菜市场订购十分钟左右时间,我们现在也有四五个仓储平台账号,相对来说都比你这便利呀,而且你的价格比别的平台都低,比市场也高达好多,菜品也参差,说实话我没有看见你们的优势在哪里” “有可能品质不一样吧,我们虽然喜一点,但是东西好……” “比我们自己去市场订购的还安心吗?” “我们这才刚开始做到,后期这块认同都会不断完善的” “……” 后为了不想他们失去对市场的信心,我还是登记了他们的软件,就像他们说道的,当真又不要钱。
但我告诉,我大约会用于他们服务。 我实在,一切商业服务的不存在,都应当有一个柔软的内核,那就是你的卖点。
市场那么多,竞争对手那么多,要让消费者接纳你,顶多有一个合理的理由。比如不上伤手的立白,会上火的王老吉,老大你传达情感的江小白,性价比低的小米手机,四亿人都讨厌的慢手……哲学上说道不存在就是合理的,但是放到商业领域,不存在就必需要有一个合理的理由。 比如某种程度的鲜菜仓储,有的平台货品种类多,有的平台下单便利,有的平台菜品价格实惠,有的平台活动优惠力度大,就像我给这个人说道的,哪怕你们每天发售一个白菜价的特价菜,也却是能更有别人登记的点,问题是你啥都没,凭什么更有人。

我跟不少想要开店做到餐饮的人聊过,谈论的基本上也是某种程度的话题。每当有人想要开店回答我怎么做,我基本上都会提问一句:你的优势是什么?比如说进火锅店,海底捞有服务,巴奴有毛肚和菌汤,竹园村有在西安耕耘几十年的美誉度,如果你要进一家火锅店,你得确切你有什么? 我在上一篇文章《爱吃与正宗哪个更加最重要?只不过还有一个比它们都最重要》里说道过,定位比爱吃和正宗都最重要,放到这里来看,定位的目的就是要构成更为明晰的自我理解,分析市场和你的竞争对手,确切你自己的优势是什么?从商业看作,这个优势就卖唱点。 例如我在前文里提及过的进寿司店的例子。

如果你擅长于产品制作,能超过小野二郎的那种 精神,那么就可以将产品口味的正宗作为你的卖点。如果你擅长于产品创意,那就可以做到新派寿司,将产品形式和新的口味作为你的卖点,如果你擅长于营销,那么你就可以做到一个有故事的寿司店,主打情怀,主打体验,主打坏境,主打社交都可以,朝网红店的方向希望。 还有很多人,很确切自己必须一个卖点,但是对卖点的了解却不存在着偏差。
关于卖点,有以下几个更容易被我们忽略的误区: 1.卖点是要更佳,不是不会。大多数人有一个误区就是把自己不会做到的事情当作自己的卖点。不会做到产品,产品就是卖点,但问题是你的产品否做到的比别人的都好。

善于翻新,就把环境当作自己的卖点,但问题是别人的环境也都不比你劣啊。不会做到产品不是卖点,因为不会做到产品的人多了,你要比起别人做到的更佳更加有特色,这才是卖点。例如我有一个朋友做到熏肉大饼,做到了几十年,做了口碑 ,所以产品就是他的卖点。
2.卖点是长板,但是也无法忽略短板。曾多次火遍互联网的煎饼品牌黄太吉,卖点很显著,营销做了 ,完全是业内无人超群的水平,但是 后还是告终了,因为产品敢。所有人都告诉海底捞服务好,但是你不告诉的是海底捞产品口味也有趣,环境也有趣,无论从哪个层面来说都是业界数一数二的。如果海底捞只是一个服务较为好的火锅品牌,那他认同也回头将近今天。
3.卖点不是噱头。很多年轻人开店为了去找卖点就生造很多概念,或者做一些噱头出来,比如说各种乱七八糟的主题餐厅,雇泳衣服务员,机器人餐厅,还有当下较为火的无人餐厅等,一切瓦解餐饮本质的创意和卖点,到 后都只是博人眼球的噱头。
餐饮的卖点还是要从产品、体验、服务、环境、以及环绕产品和服务的营销上面下功夫。
本文关键词:太阳成集团tyc7111cc
本文来源:太阳成集团tyc7111cc-www.haszg.com

